GO
Menu
GO
Home
18 USC 2257
Contact us
🔴 Report
Close
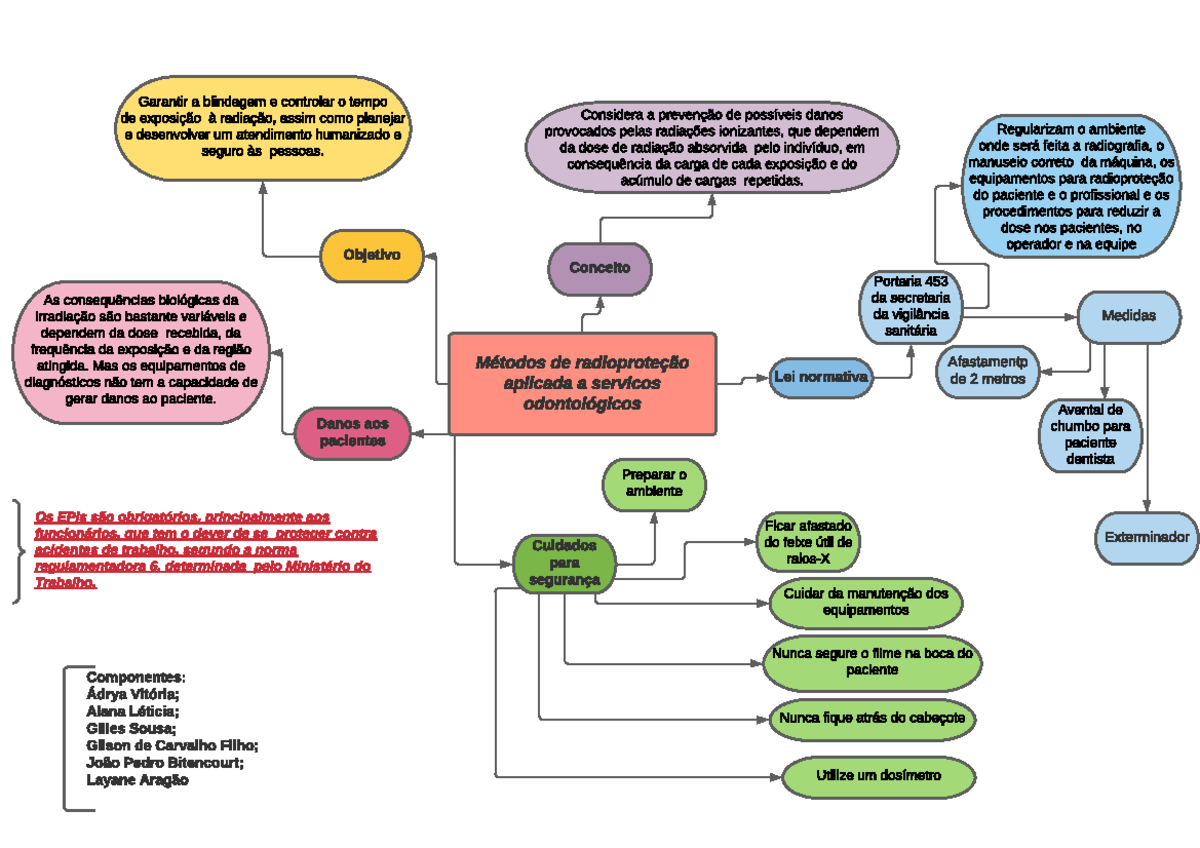
Mapa mental sobre radiacao
Facebook
X
LinkedIn
Pinterest
Radiação
-
mapa
mental
de
radiaçao
-
Mediacao
e
Related Images
More Images